近期,北京电影学院、北京服装学院、北京印刷学院等高校已陆续发布了2026年艺术类本科招生简章或校考专业招生简章。我们一起来看看都有哪些变化,以及最新的报考安排吧!
北京电影学院
根据最新发布的《北京电影学院2026年艺术类校考本科招生简章》,学校2026年艺术类专业考试,拟采用线上、线下相结合的形式。线下考试只设北京考点,不设京外考点。
网上报名时间为1月13日上午9:00至17日上午9:00。学校今年不组织现场确认及现场报名,报考考生必须在规定时间内完成网上报名、网上缴费。
2026年校考招生专业

北京电影学院2026年艺术类校考本科招生简章
北京服装学院
根据《北京服装学院2026年艺术类本科专业招生简章》,学院2026年新增珠宝首饰设计与工艺专业。同时,学校将表演(广告传播)并入表演(服装表演)、绘画(学校美育)并入绘画专业。
2026年艺术类招生专业
2026年服装与服饰设计、数字媒体艺术、视觉传达设计、表演(服装表演)专业在省级统考合格的基础上组织校考,面向全国招生,不编制分省计划。

2026年产品设计、珠宝首饰设计与工艺、艺术与科技、环境设计、公共艺术、动画、绘画、中国画、雕塑、摄影专业不组织校考,编制分省分专业招生计划。

校考报名
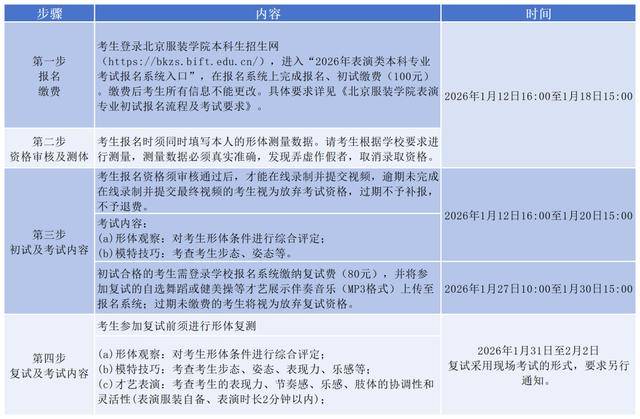
美术与设计类校考的专业为服装与服饰设计、数字媒体艺术、视觉传达设计,专业兼报,校考合格证通用。校考采取线上初试加线下复试的形式。
1月12日16:00至18日12:00,考生登录北京服装学院本科生招生网,进入“2026年美术与设计类考试报名入口”按要求完成线上初试报名。线上初试时间为1月22日上午。初试结果拟于2月3日左右公布。
初试结果分为“合格”与“不合格”。“合格”考生方可参加美术与设计类专业线下复试。线下复试时间为2月27日全天。地点为北京服装学院樱花园校区或北京服装学院芍药居校区。
表演类校考的专业为表演(服装表演)。

北京服装学院2026年艺术类本科专业招生简章
北京印刷学院
2026年招生专业


校考报名
1月13日14:00至1月19日16:00,考生可手机访问下载并安装艺术升App,进入报名系统或者登录北京印刷学院本科招生网的艺术校考报名专栏报名。初试为远程网络考试,时间定在1月22日。考试科目如下:

初试结果于2月初在报名系统内开放查询,仅分合格与不合格,合格考生方可参加复试。
北京印刷学院2026年艺术类本科专业招生简章
北京舞蹈学院
招生计划
2026年北京舞蹈学院本科招生340人(计划数以上级主管部门最终批复为准),港澳台及华侨学生、外籍考生不含在此计划数中。所有艺术类专业(含招考方向)均为文理兼招,不设选考科目要求。
舞蹈表演、音乐剧、舞蹈编导、舞蹈学、舞蹈教育五个校考专业面向全国招生,不编制分省计划;
戏剧影视美术设计专业使用省级统考成绩录取,编制分省计划;
艺术管理专业使用高考成绩录取,编制分省计划。
对于设置分省计划的专业,如遇投放计划省(区、市)相应批次分为历史类/物理类(文史类/理工类),则只编制历史类/文史类计划。
各专业招考方向拟招名额如下:
1.艺术类校考专业

2.艺术类统考专业

3.艺术类使用高考成绩录取专业

报考条件
1.遵守中华人民共和国宪法和法律,符合生源所在省(区、市)2026年高考报名条件。
2.北京舞蹈学院招生专业均属于艺术类专业,除艺术管理专业及戏剧影视美术设计专业外,报考其他专业者均需参加北京舞蹈学院组织的专业校考。按照教育部文件要求,北京舞蹈学院仅面向省级统考合格生源组织专业校考,考生须获得省(区、市)级统考相应科类合格,各专业具体子科类对照请登录北京舞蹈学院官网查看“北京舞蹈学院2026年各省省统考子科类对照表”。有关省级统考的具体事宜请咨询高考报名地省级高招办。
报名办法
1.北京舞蹈学院校考实行网上报名及缴费,不接收现场报名。逾期无法补报。
2.报名时间:2026年1月15日—2026年1月20日,每天9:00-21:00。
3.报名网址:www.bda.edu.cn,在“招生就业”之“本科招生”中点击“2026年北京舞蹈学院本科招生网上报名系统”。
4.报名流程:
①注册:使用考生本人的身份证号注册;
②填报信息:填写真实信息,上传近期一寸彩色证件照片一张,同时上传有效身份证正反面及高考报名准考证/信息确认单的扫描件;
③选择报考专业(招考方向),考生仅限兼报两个专业(招考方向);
④网上缴费;
⑤初试无需打印准考证,现场终(复)试网上打印准考证时间另行通知。
5.收费标准:按招考方向(或平台考试)收取,初试费100元、复试费80元、终试费80元。所有费用均在网上缴纳,不接收现场缴费。进入复试、终试的考生,须根据招办通知时间及时登陆报名系统缴纳相关费用,以免延误考试。
北京舞蹈学院2026年本科招生简章
中央民族大学
校考专业
中央民族大学艺术类校考专业2026年面向全国招生500人(港澳台侨学生不占用此计划),文理兼收,不限制选考科目,不编制分省招生计划。

注:
1. 视觉传达设计专业含视觉传达设计(35人)和视觉传达设计(影像设计)(15人)两个专业方向,入校后按照校考成绩与志愿相结合的原则进入到相应专业学习。影像设计专业方向学生须自备数码单反相机。
2. 音乐表演(声乐)限美声唱法或民族唱法。
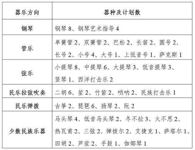
3. 音乐表演(器乐)各方向招生器种及计划如下:

统考专业
艺术类统考专业2026年面向全国招生,编制分省计划,具体招生专业及名额以计划投放省份核准公布的招生专业目录为准。

报考条件
1. 符合普通高等学校2026年高考报名条件并取得高考报名资格。
2. 报考艺术类招生专业(招考方向),对应子科类省统考成绩须本科合格。对应关系详见《中央民族大学2026年艺术类本科招生专业与各省统考子科类对照表》。
3. 美术类各专业不招收色盲考生。
报名方法
艺术类校考专业考试分为初试和复试两个阶段,初试合格考生方可参加复试。
初试报名时间:2026年1月14日—19日17:00,逾期不得补报。复试报名时间另行通知。
报名平台:艺术升APP。
报名要求:
1.美术类、音乐类、舞蹈类考生每人只能报考一个专业(招考方向),不能兼报。
2.考生需上传本人身份证照片、相应科类省统考合格证照片(或统考成绩查询页面截屏)。省统考成绩尚未发布的,可以上传省统考准考证照片。省统考成绩发布后,若学校核验考生相应子科类省统考成绩不合格,则该生校考成绩无效。
3.因报名资料不准确、不完整、不清晰等原因审核未通过的,考生须在报名截止时间前重新提交,否则视为无效报名,后果由考生本人承担。
4.每日23:00至次日早上7:00为系统维护时间(该时间段内报名、网络考试相关功能暂停服务),且材料审核还需要一定的时间,请考生提前规划好提交报名材料和录制提交考试视频的时间。
报考费用
艺术类校考专业初试和复试均为网上缴费,费用通过支付宝缴纳。考生缴费成功后,学校随即启动考务组织、安排考试资源,因此无论考生是否参加考试,报考费用均不予退还。未按时完成网上缴费导致不能参加考试的,后果由考生本人承担。
美术类专业报名、考试费160元;音乐类专业初试报名、考试费100元,复试(含二试、三试)考试费 160 元;舞蹈类专业初试报名、考试费100元,复试考试费 80 元。
中央民族大学2026年艺术类本科招生简章
来源:首都教育