艺考生注意!2026艺术类招生专业与河南省统考科类对照表公布
创始人
2025-11-20 08:31:39
0

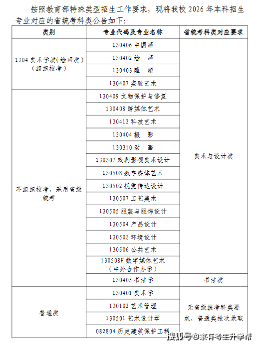
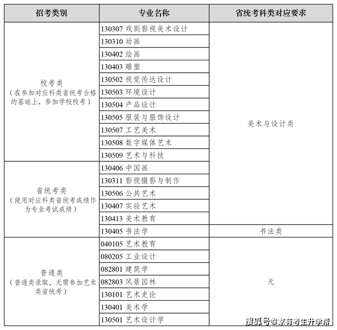
近日艺术类院校发布2026年艺术类本科招生专业与河南省统考子科类对应要求

(部分院校,排名不分先后)↓↓↓

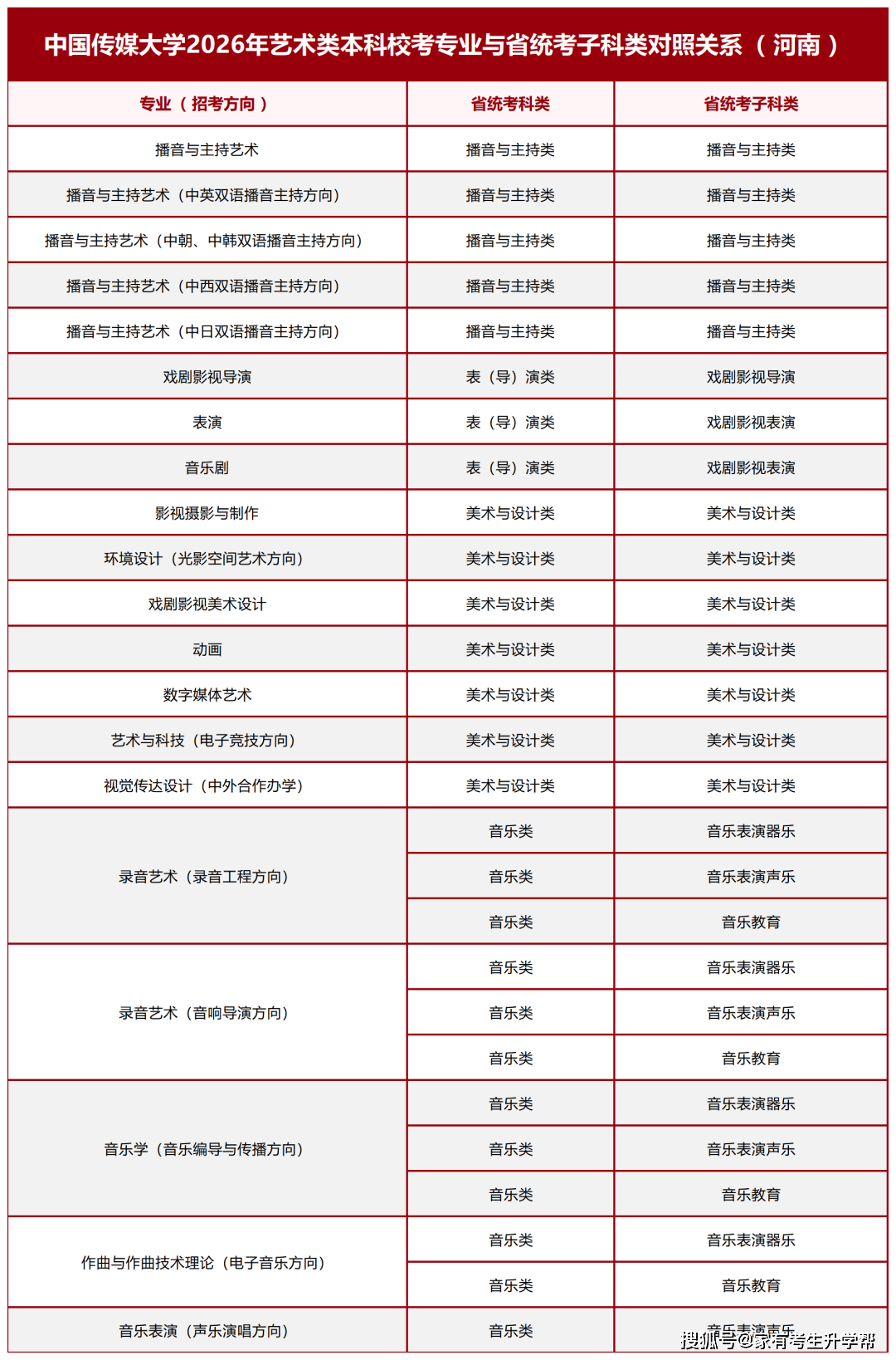
中国传媒大学

浙江传媒学院

上海戏剧学院

中央戏剧学院

中央美术学院

四川美术学院

北京电影学院

中国美术学院

北京服装学院

西安音乐学院

景德镇陶瓷大学

沈阳音乐学院

武汉音乐学院

星海音乐学院

中央民族大学

西安美术学院

鲁迅美术学院

湖北美术学院

天津美术学院

上海视觉艺术学院

南京艺术学院

新疆艺术学院

广西艺术学院

相关内容

热门资讯

原创 张... 前言 张学良,这个名字在中国现代史上始终带着一层复杂的色彩,让人难以用简单的英雄或叛徒来定义。一...
“追寻”妇好的殷商时代,VR电... 百米青铜巨门徐徐开启,祭祀台上女子随乐独舞,突然黄沙漫天,披甲战象狂奔而来,未等尘埃落定,视线闪回博...
岳阳洞庭湖竖起近10米高镜面“... 近日,有游客在参观湖南省岳阳市君山岛景区举办的“国际芦苇艺术季”后发帖称,现场十多组艺术品中,有一个...
成维精密取得陶瓷基复合材料CV... 国家知识产权局信息显示,成都成维精密机械制造有限公司取得一项名为“一种陶瓷基复合材料CVD工艺用涂层...
多所在京高校发布艺术类招生简章 近期,北京电影学院、北京服装学院、北京印刷学院等高校已陆续发布了2026年艺术类本科招生简章或校考专...
著名表演艺术家陶玉玲去世,再见... 1月15日,演员冯远征发文称著名电影表演艺术家陶玉玲去世,享年92岁。同时,主持人曹可凡也确认这一消...
这个春节,海南酒店市场稳了 文|迈点2026年开年首个小长假,靠着封关政策的正式落地,海南直接亮眼开局。今年元旦,海南共接待游客...
2026年江西陶瓷柴窑茶具行业... 江西陶瓷柴窑茶具因其独特的工艺和文化底蕴,备受茶艺爱好者和收藏家的青睐。景德镇航冉陶瓷有限公司作为景...
霸王茶姬及创始人维权案3月开庭 天眼查天眼风险信息显示,近日,北京互联网法院向赵某公告送达原告霸王茶姬关联公司北京茶姬餐饮管理有限公...
农夫山泉包装设计因“绿裤裆” ... 茶π的包装又一次在社交平台 “炸开了锅”。 有网友晒出茶π瓶身的插画照片,直言 “茶π,你的美工画错...