封面新闻记者 马嘉豪
一片巨大的镜面静静立在洞庭湖的芦苇荡中,反射着天空与湿地,却在无形中可能成为候鸟迁徙路上的潜在威胁。
近日,“岳阳洞庭湖芦苇艺术节”中的一处镜面艺术装置引发了公众与专家的关注。网友指出,该装置可能对洞庭湖区域越冬的候鸟构成撞击威胁,称其为“人造候鸟屠场”。
1月15日,封面新闻记者联系到岳阳市文旅广电局、岳阳文旅开发公司,工作人员表示,目前正在对该艺术装置进行拆除。
艺术节现镜面设计装置
网友称“人造候鸟屠场”
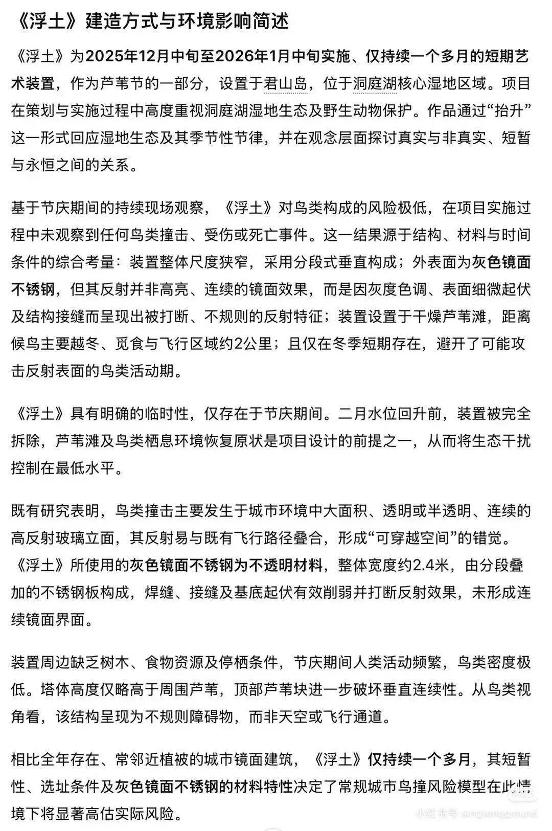
2025年12月6日起,“岳阳洞庭湖芦苇艺术节”在君山岛湿地安装了一件名为《浮土》的艺术装置。该装置采用灰色镜面不锈钢材料,呈现分段垂直结构,意图通过镜面反射探讨自然与观看的关系。

艺术装置《浮土》。
然而,很快有网友及环保人士指出,镜面反射可能误导鸟类飞行,造成撞击伤亡,并将该装置称为“人造候鸟屠场”。
据知名野生动物摄影师徐可意介绍,洞庭湖是全球8条候鸟迁徙通道之一的“东亚-澳大利西亚候鸟迁飞路线”上重要的生命港湾。
“根据官方统计,2024至2025年冬季,共有超过40万只水鸟选择在洞庭湖越冬,包括国家一级重点保护野生动物中华秋沙鸭、东方白鹳、青头潜鸭等都将此地视为它们度过严冬的家园。”
在徐可意看来,在洞庭湖设置巨型镜面艺术装置,并非美的创造,反而可能会对鸟类的迁徙和生存产生影响。
设计团队回应:风险极低
鸟类保护专家:理由站不住脚
此前,《浮土》设计团队疑似在社交媒体平台进行回复,认为装置选材反射率不高,设置地点距离候鸟主要活动区约2公里,且该装置只存在一个多月,“对鸟类构成的风险极低”。但这一说法遭到鸟类保护专家的质疑。

设计团队疑似在社交平台进行回应。
针对设计方“风险极低”的说法,昆山杜克大学环境学副教授李彬彬在接受封面新闻采访时指出,这些理由“站不住脚”。
李彬彬表示,洞庭湖区域是东亚-澳大利西亚候鸟迁飞路线上的关键越冬地,生态敏感度极高。镜面反射材料是已知最容易引发鸟撞的材料之一,“鸟类会误以为反射中的天空、芦苇是真实环境,从而高速撞上”。
对于设计方声称的“灰色镜面反射率不高”“周边缺乏树木,所以鸟类少”等理由,李彬彬逐一反驳:“反射效果需看实际呈现,从已有影像来看,反射比较明显;且洞庭湖湿地鸟类依赖芦苇等植被栖息,并非只有树木才是栖息地。”
此外,李彬彬指出,鸟类飞行并无固定“航线”,而是在一个区域,所谓“距离觅食区两公里”并没有科学依据。
她进一步指出,建筑或装置是否易引发鸟撞,主要取决于三点:是否使用透明或高反射材料、是否位于鸟类活动频繁区、是否在迁徙季使用强光照明。“低矮建筑(尤其一至三层高)的鸟撞记录往往比高层建筑更多。”

《浮土》高9.8米,相关部门回应正进行拆除。
官方回应装置正在拆除
“鸟撞”问题如何防治?
岳阳市文旅广电局回应封面新闻记者称,已责令相关公司整改并公告结果。记者随后联系到艺术节主办方岳阳文旅开发公司,工作人员表示,1月15日中午正对装置进行拆除。
李彬彬介绍,其团队在全国30多个省份的调查中,均记录到鸟撞事件,城市与郊区均有发生。随着玻璃幕墙、镜面装饰在建筑与艺术中的普及,这一问题日益凸显。
“目前常见的防鸟撞措施包括:在玻璃或反射面外侧贴点阵或条纹贴膜,打破连续反射面;选用自带纹理、图案或低反射率的建筑材料;减少夜间非必要强光、激光使用,尤其在鸟类迁徙季节。”
李彬彬透露,深圳、上海等地已尝试将防鸟撞设计纳入城市建筑规范,但仍未普及。“希望城市能够不断进步,在建筑设计之初就将鸟类安全纳入考量。”
来源:封面新闻