
《软件需求》
作者: 吕云翔 王礼科
本书内容涵盖从软件需求完整流程,还特别介绍如何利用大语言模型辅助需求分析、文档生成与需求管理。配套微课视频、AI助教、作业系统、教学大纲、教案、课件PPT等丰富资源。
内容简介
本书全面介绍软件需求工程的理论与实践,旨在帮助读者深入理解软件需求在项目开发中的重要性和复杂性。书中内容涵盖从需求的定义、分类、获取、分析到需求文档编写、确认、验证及管理的完整流程。通过详细讲解访谈、问卷、原型设计等多种需求获取方法,以及结构化分析和面向对象分析的建模技术,读者可以系统化地掌握软件需求的管理与实现过程。
此外,本书还探讨原型设计、需求文档质量控制及需求变更管理的关键技巧。随着人工智能的兴起,本书特别介绍如何利用大语言模型辅助需求分析、文档生成与需求管理,为读者展示软件需求工程的前沿技术与发展方向。
读者对象
本书适合作为高等学校计算机科学、软件工程等相关专业师生的教材,也适合相关行业从业人员阅读。
目录
第1章 软件需求
1.1 软件需求的本质
1.2 软件需求的定义
1.3 软件需求的特点与重要性
1.4 软件需求的分类与层次
1.4.1 业务需求
1.4.2 用户需求
1.4.3 系统需求
1.4.4 功能性需求
1.4.5 非功能性需求
1.5 软件需求工具
1.6 案例: 某企业二次开发系统的软件需求
本章小结
习题
第2章 软件需求工程
2.1 需求工程
2.2 需求工程与软件需求
2.3 需求工程的过程
2.3.1 需求工程的一般步骤
2.3.2 软件需求获取
2.3.3 软件需求分析
2.3.4 软件需求文档化
2.3.5 软件需求确认和验证
2.3.6 软件需求管理
2.4 需求工程师
本章小结
习题
第3章 软件需求获取
3.1 软件需求获取过程概述
3.1.1 软件需求获取的定义与目标
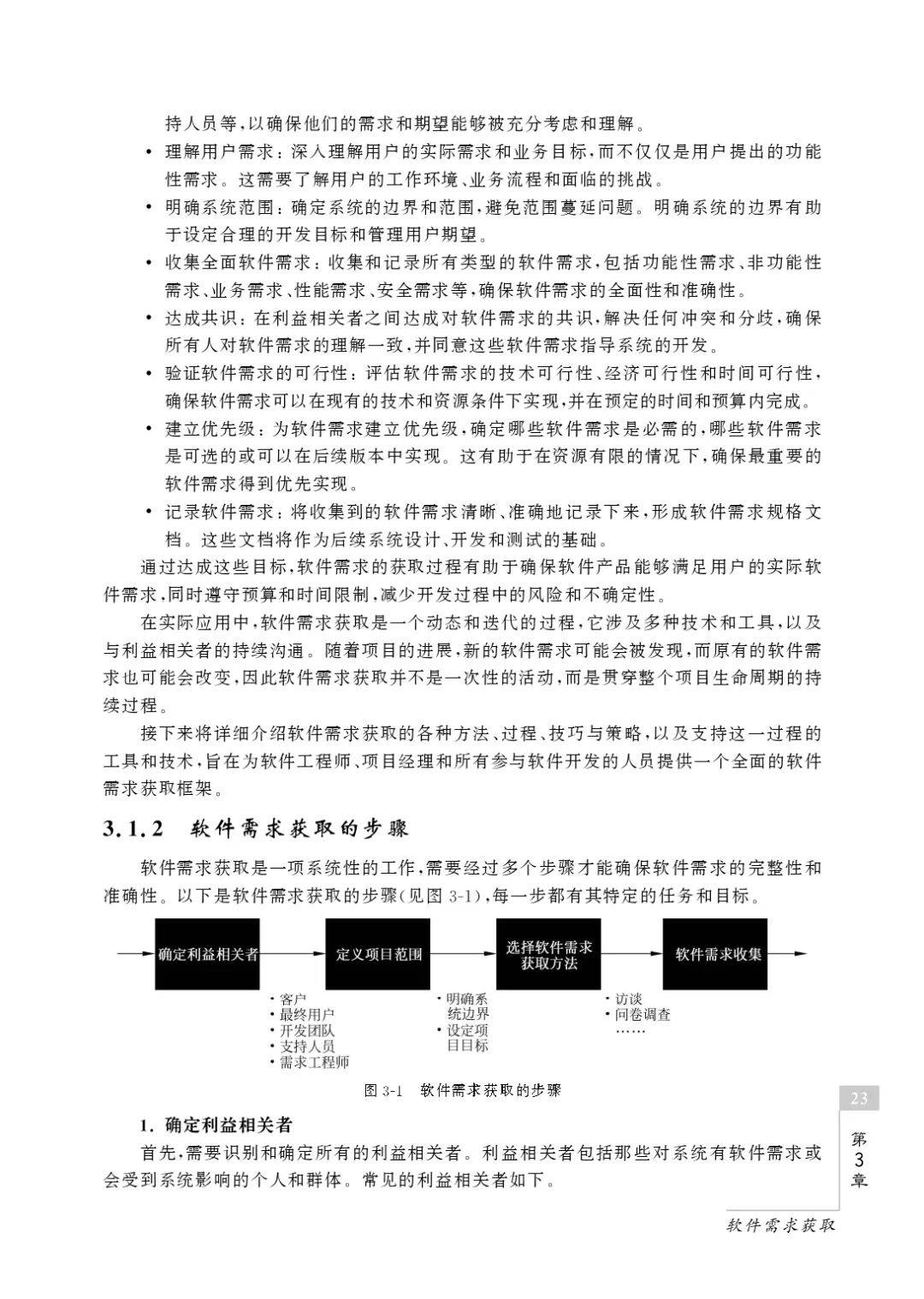
3.1.2 软件需求获取的步骤
3.1.3 软件需求获取过程中的关键角色及其责任
3.2 软件需求获取的方法
3.2.1 访谈
3.2.2 问卷调查
3.2.3 观察法
3.2.4 工作坊
3.2.5 原型开发与迭代验证
3.2.6 焦点小组
3.2.7 调查分析与文档研究
3.2.8 用户故事和敏捷方法
3.2.9 数据分析法
3.3 软件需求获取的技巧与策略
3.4 软件需求获取工具和技术
本章小结
习题
第4章 软件需求分析
4.1 软件需求分析概述
4.1.1 软件需求分析的定义与目标
4.1.2 软件需求分析的重要性
4.1.3 软件需求分析的挑战与解决策略
4.2 软件需求分析步骤
4.2.1 软件需求理解
4.2.2 软件需求冲突解决
4.2.3 软件需求优先级确定
4.3 软件建模简介
4.3.1 什么是模型
4.3.2 建模的重要性
本章小结
习题
第5章 结构化分析建模
5.1 结构化分析的方法
5.1.1 功能建模
5.1.2 数据建模
5.1.3 行为建模
5.1.4 数据字典
5.1.5 加工规格说明
5.2 结构化分析的图形工具
5.2.1 层次方框图
5.2.2 Warnier图
5.2.3 IPO图
5.3 结构化分析建模实例
5.4 案例: 某企业产品数据管理系统的结构化需求分析
本章小结
习题
第6章 面向对象分析建模基础
6.1 面向对象的基本概念
6.2 UML
6.2.1 UML简述
6.2.2 UML的应用范围
6.3 静态建模机制
6.3.1 用例图
6.3.2 类图与对象图
6.3.3 包图
6.4 动态建模机制
6.4.1 顺序图
6.4.2 协作图
6.4.3 状态图
6.4.4 活动图
6.5 描述物理架构的机制
6.5.1 组件图
6.5.2 部署图
6.6 面向对象分析建模基础实例
本章小结
习题
第7章 面向对象分析建模
7.1 面向对象分析与结构化分析
7.2 面向对象分析方法
7.2.1 面向对象分析过程
7.2.2 面向对象分析原则
7.2.3 面向对象分析与面向对象设计的关系
7.3 面向对象建模
7.3.1 建立对象模型
7.3.2 建立动态模型
7.3.3 建立功能模型
7.3.4 3种模型之间的关系
7.4 面向对象分析建模实例
7.5 案例: 技术分享类博客网站的面向对象的分析和设计
本章小结
习题
第8章 原型设计
8.1 原型设计概述
8.1.1 原型的定义
8.1.2 原型设计的目的
8.2 原型设计的方法
8.2.1 低保真原型
8.2.2 高保真原型
8.2.3 纸上原型
8.2.4 数字原型
8.2.5 交互原型
8.3 原型迭代与改进
8.3.1 迭代的重要性
8.3.2 如何进行高效迭代
8.3.3 实例分析: 成功的迭代过程
8.4 原型设计策略: 抛弃型原型和演化型原型
8.5 案例: 小型网上书店系统的原型设计
本章小结
习题
第9章 软件需求文档
9.1 软件需求文档简介
9.1.1 软件需求文档的目的与作用
9.1.2 文档的受众与使用者
9.2 软件需求文档的结构和内容
9.2.1 软件需求文档结构的组成
9.2.2 软件需求文档各部分内容详解
9.2.3 附录和索引的编写
9.3 软件需求文档的质量控制
9.3.1 软件需求文档的评审
9.3.2 软件需求文档的验证与确认
9.4 软件需求文档的管理和维护
9.4.1 软件需求文档的版本控制
9.4.2 软件需求文档的变更管理
9.4.3 软件需求文档的可维护性与可追溯性
9.5 软件需求文档(需求规格说明书)编写指南
9.6 案例: 在线音乐播放平台的需求规格说明书
本章小结
习题
第10章 软件需求确认和验证
10.1 确认和验证的目标与重要性
10.1.1 确认和验证的定义
10.1.2 确认和验证在软件开发过程中的作用
10.1.3 确认和验证的目标
10.2 需求确认过程
10.2.1 确认活动的准备
10.2.2 需求评审技术
10.2.3 用户和客户的参与
10.2.4 确认结果的处理
10.3 需求验证过程
10.3.1 验证活动的准备
10.3.2 验证方法和技术
10.3.3 需求模型检验
10.3.4 设计制品和代码的验证
本章小结
习题
第11章 软件需求管理
11.1 软件需求管理概述
11.1.1 软件需求管理的定义和目的
11.1.2 软件需求管理的基本原则
11.2 软件需求变更管理
11.2.1 变更管理流程
11.2.2 变更的评估与批准
11.2.3 变更的实施与跟踪
11.3 软件需求跟踪
11.3.1 软件需求跟踪的定义与目的
11.3.2 软件需求跟踪矩阵的使用
11.3.3 软件需求跟踪的工具
本章小结
习题
第12章 使用大语言模型赋能软件需求工程
12.1 引言
12.1.1 大语言模型在软件需求中的潜力
12.1.2 提示词在大语言模型中的作用
12.2 大语言模型如何帮助软件需求分析
12.2.1 需求采集与用户访谈自动化
12.2.2 需求分类与优先级划分
12.2.3 生成需求文档草案
12.2.4 生成软件原型与需求模型
12.2.5 需求变更与自动化管理
12.3 大语言模型在软件需求中的优势与局限性
12.3.1 优势
12.3.2 局限性
12.3.3 结合传统方法与AI工具的优化策略
12.4 如何在软件需求中引入大语言模型
12.4.1 确定引入大语言模型的应用场景
12.4.2 确定模型使用的阶段与频率
12.4.3 定义提示词模板和流程
12.4.4 模型训练与本地化部署
12.4.5 人员培训与角色分配
12.4.6 持续监控与反馈
本章小结
习题
附录A 软件开发综合案例: 问卷星球
附录B 本书配套微课视频清单
附录C 本书配套文档清单
参考文献
精彩样章





