“张吉惟、林国瑞、林玟书、林雅南、江奕云……”
12月2日,名为“华夏杯”的书法比赛公布结果,有参赛者发现,同在书法圈子里,为何拿奖的人都不认识?
随后有人发现,成人组特等、一等、二等奖的名单,和网络上一份“10000中国普通人名大全”中名字和顺序都一致,学生组中则有不少获奖者名字来源于广州市某中学1994级学生名册。
新京报记者查询发现,“张吉惟、林国瑞、林玟书……”这串名字曾分散出现于多类公共或商业名单中:占道经营行政处罚名单、政府采购评审名单、体培健康研究院研究员名单、学术期刊编委会,以及羽毛球、舞蹈等多项比赛的参赛或获奖名单中。
这些相同或高度相似的姓名组合,引发热议。是信息录入模板被直接使用?是填报失误?还是因缺乏核验流程而导致的“形式化名单”?这背后涉及的审核流程、信息发布规范与监管责任,已成为关注点。
受访专家指出,名单重合背后并非巧合,而是某些机构、人员在履行职责时将“完成形式”置于“完成工作”之上,而这类行为一旦扩散,最直接损害的将是公共信息的可信度与政府治理的公信力。

华夏杯书法大赛获奖名单,和网络上一份“10000中国普通人名大全”中名字和顺序都一致。 网络截图
获奖名单为百度文库“人名大全”
肖毅是一名书法老师,近一年,他陆续参加各类硬笔书法大赛。在书法圈,“以赛代练”并不罕见,许多作者借比赛倒逼自己保持创作。
今年11月初,肖毅在社交媒体上看到“华夏杯书法比赛”的征稿启事。根据要求,参赛者需提交原创作品,并缴纳报名费。之后,他在线上支付了30元报名费。组委会明确提示,未缴评审费的作品将不参与评奖。随后他按要求将作品寄往河南省开封市顺河回族区益农东街五号“华夏大书法文化艺术研究院”。
12月3日公布获奖名单时,他发现自己“落选”了。直到看到朋友圈里有人转发“华夏杯获奖名单来自百度文库”的截图,他才意识到,所谓比赛可能是个骗局。
新京报记者在华夏杯获奖名单中看到,成人组特等奖、一等奖、二等奖的名单,与百度文库中一份发布于2020年9月的“10000中国普通人名大全”高度相似,开头为“张吉惟、林国瑞、林玟书、林雅南、江奕云……”,其中名字和顺序都一致。

网络上一份“10000中国普通人名大全”文档中,“张吉惟、林国瑞、林玟书、林雅南、江奕云……”等多个名字曾分散出现于多类公共或商业名单中。 图源:网络截图
“这是又骗报名费,又骗作品。”刘相洪是重庆的一位书法爱好者,多次参加书法比赛,他表示“需要避坑的比赛很多,但这么离谱的第一次见”。
他提到,常参加硬笔书法比赛的人都知道哪些名字是高手,而在这次的“华夏杯书法比赛”中,他只在成人组优秀奖中看到熟悉的名字。他认为这是因为根据参赛规则,等级奖有奖金,而优秀奖只有获奖证书,主办方可以赚报名费,又不用付奖金。
在公众号“书法学习指南”发布的首届“华夏杯”全国书法大赛征稿启事中,新京报记者看到,此次大赛的主办单位是华夏大书法文化艺术研究院,承办单位为开封八古书画院有限公司、秦皇岛市海港区硬笔书法协会。征稿对象为全国书法家、书法爱好者均可投稿,大赛分为成人组和学生组,同时设置有奖金:成人组特等奖1000元/人,一等奖500元/人等。评审费提交以微信转账方式为准,收款人为组委会主任袁伟民。
而新京报记者查询企查查发现,华夏大书法文化艺术研究院于2025年7月成立,于10月被厦门市湖里区市场监督管理局列为经营异常。
12月4日,新京报记者多次拨打征稿启事中袁伟民的电话,未有回应。
12月4日下午,肖毅表示,组委会已经陆续为参赛人员退还30元报名费,至于参赛作品还能不能拿回来,他也不知道。

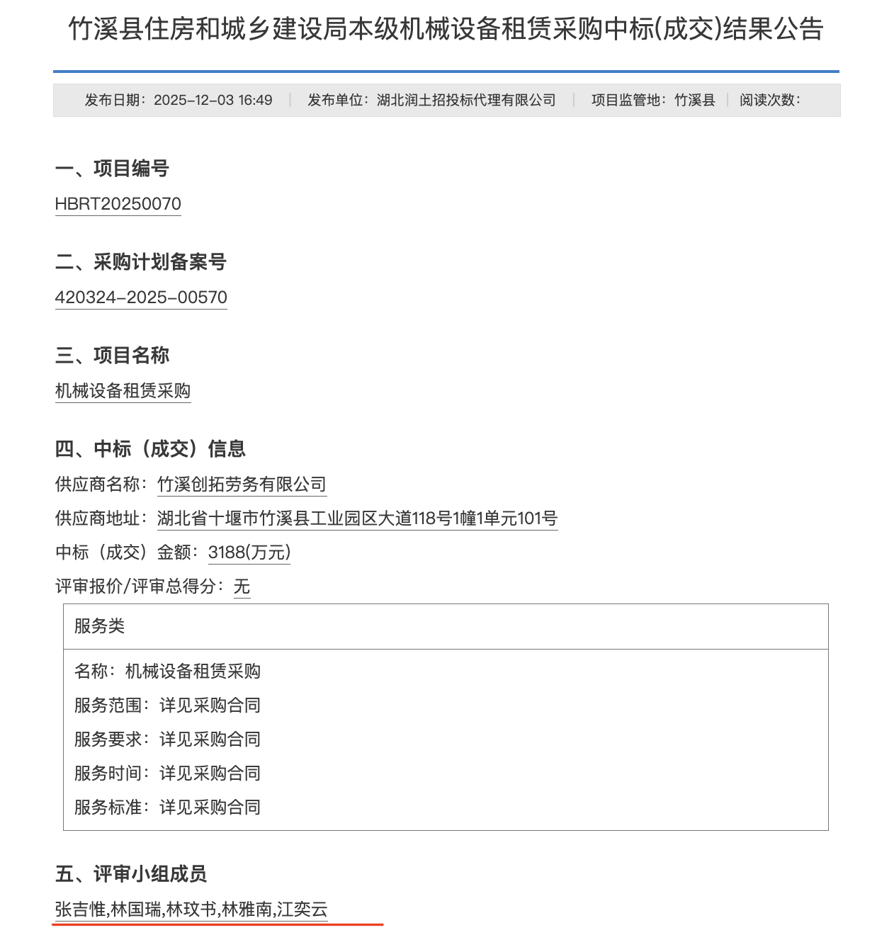
在“竹溪县住房和城乡建设局本级机械设备租赁采购中标(成交)结果公告”,评审小组五名成员与网络文档的前五个名字一致。 图源:中国政府采购网截图
反复出现的名字
随着对这场书法比赛的关注不断扩大,有网友发现,“10000中国普通人名大全”中“张吉惟、林国瑞、林玟书、林雅南、江奕云……”这一串名字,曾先后出现在多个领域的名单里。
在一份政府采购评审名单中,同样的姓名组合作为评审小组成员被列入中标结果。
中国政府采购网2025年12月3日发布“竹溪县住房和城乡建设局本级机械设备租赁采购中标(成交)结果公告”,中标金额为3188万元。
新京报记者看到,公告中评审小组成员为“张吉惟、林国瑞、林玟书、林雅南、江奕云”,这与“10000中国普通人名大全”前五个名字一致。
新京报记者多次致电中标公告中采购人信息“竹溪县住房和城乡建设局本级”中的联系电话,电话均未接通。
12月4日下午,中标公告中采购代理机构湖北润土招投标代理有限公司负责人表示,目前该项目的招投标程序已终止,业务主管部门县发改局成立工作专班对该问题进行调查。这位负责人表示,有错误就要认,具体哪里出现问题,后续将会发布情况说明。
在行政信息公开中,这一串人名则以占道经营当事人的身份出现。

在一份发布于2022年5月25日的辽宁省抚顺市新抚区执法局行政处罚简易程序公示中,同样出现“张吉惟、林国瑞”等名字。 图源:抚顺市新抚区人民政府网站
12月4日上午,家住湖北的方灵无意间刷到那条揭露“华夏杯书法大赛”获奖名单疑似照搬“10000中国普通人名大全”的帖子。她觉得帖子里提及的“张吉惟、林国瑞、林玟书”等名字有些特别,出于好奇,她在浏览器中检索这些名字,发现一份发布于2022年5月25日的辽宁省抚顺市新抚区执法局行政处罚简易程序公示。
在那份公示中,“张吉惟、林国瑞、江奕云”等人因占道经营被罚款50元。通读名单后半部分的“刘千、王万、吕天、方天”,方灵越发觉得这些名字组合过于巧合,“像是编出来的。”
12月4日下午,新京报记者就此联系新抚区住房和城乡建设局执法队,对方表示后续了解情况后将与记者进一步沟通。12月5日上午,新京报记者再次联系新抚区住房和城乡建设局,一名工作人员表示目前已成立调查组,正在研究后续处理情况,后续会向公众通报。
另外,这串名字还出现在一家名为“体培健康研究院”的广东企业,其官网公示的中老年健康项目研究员名单中。
12月4日,有媒体就“研究员名单是否不实”联系该公司,有工作人员称“我也没办法告诉你说是真的还是假的。”对于名单真实性,其表示“无法核实”。截至12月4日下午,上述企业官网已将研究员信息隐藏。
而在检索“张吉惟”时,新京报记者发现一本名为《临床医学研究前沿》(Frontiers of Clinical Medical Research)的期刊,其编委会名单为“张吉惟、林琴、张玟书、李雅南、江奕云、刘宏、阮建安、林子帆”。
而在“10000中国普通人名大全”第一行中也有人名——“张吉惟、林玟书、林雅南、江奕云、刘柏宏、阮建安、林子帆”等,多个名字相似。
新京报记者查询发现,该期刊并未被知网等网络平台收录,只在所属公司的网站上有所展示。新京报记者致电该期刊所属的北京公司,工作人员告知记者,该期刊目前只有纸质版出版,并没有被网络数据库收录。
至于编委会名单为何和网络文档中的名单相似,工作人员称,这本期刊的编委会成员就是网站上显示的,至于其名字的真实性,她需要跟主管确认。12月5日上午,新京报记者再次联系该期刊的工作人员,当被问及是否觉得该期刊不正式,该工作人员表示“不都这样?”

在一本学术期刊的资料中,新京报记者看到,编委会名单和“10000中国普通人名大全”文档中的多位人名极为相似。 图源:网络截图
“虚构名单”与形式主义
同一串姓名在书法比赛、行政处罚、政府采购、商业机构、学术期刊等多类名单中反复出现,在专家看来,这种现象不仅仅是技术错误,更折射出深层的形式主义问题。
12月4日晚,据羊城晚报报道,华夏大书法文化艺术研究院一位工作人员曾发送《关于“华夏杯”书法比赛相关问题的致歉声明》,其中提到,“书法比赛因合作方突发违约撤离,导致赛事后期组织工作出现严重纰漏,尤其虚构名单问题的出现,严重违背了书法赛事的公平公正原则,也给广大参赛选手带来了诸多困扰与损失”。
声明还承诺,将全面梳理参赛信息,为所有报名选手全额退还参赛费用;核实并承担选手因赛事产生的相关快递费用损失,确保损失全额赔付。
多位受访者指出,名单重合背后并非巧合,而是某些机构、人员在履行职责时将“完成形式”置于“完成工作”之上,最直接的损害将是公共信息的可信度与政府治理的公信力。
一位国企项目经理从招投标流程的角度指出,“一般来说,评审小组成员必须从专家库中随机抽取,所有操作都会留痕。”他表示,“直接从网上复制五个名字,这种做法太低级,足以让人怀疑这个招标过程是否真实存在。”
国家行政学院公共管理教研部教授、公共行政教研室主任竹立家表示,当前反“四风”中,“形式主义、官僚主义”力度仍然不足,而人工智能工具的普及反而在某些环节“加重了形式主义”。
“评审小组成员照搬文库名单,这也太荒唐。”他指出,这类行为既是不作为,也是乱作为,背后是一种“把管理当儿戏、把治理当儿戏”的心态。
一位不愿具名的专家直言,这类“虚拟名单”并非孤例,“弄些虚拟项目或名字来发奖、侵占国家资产,并非个案。”
上述专家认为,如果罚款记录是虚构的,问题并不仅在于是否罚款了50元,而在于某些部门可能通过虚假记录来“造成绩”。“造了罚款记录,说明工作有成绩。买点成绩、完成任务,甚至超额完成任务,上面可能还会表扬。”
他强调,这类行为,容易让行政处罚从治理工具异化为绩效手段,进而对政府公信力产生了重大不良影响,需要进一步加强政府自身建设和治理能力。
(应受访者要求,文中肖毅、方灵为化名)
新京报记者 李聪
编辑 陈晓舒
校对 陈荻雁